AG旗舰厅官网
首页
关于AG旗舰厅官网
AG旗舰厅官网简介
效劳网点
企业文化
荣誉资质
效劳允许
文化建设
相助客户
员工风范
产品中心
气候情况试验
Climatic environment test
机械情况试验
Mechanical environment test
物理性能试验
Physical property test
安规与电磁兼容
Safety and electromagnetic compatibility
身分剖析
Component analysis
仪器计量
Instrumental measurement
设备咨询
Equipment consultation
气候情况试验
-120℃超低温试验
冰水攻击试验
车灯复合雾气试验
高温试验
低温试验
温湿度循环试验
交变湿热试验
恒定湿热试验
快速温变试验
冷热攻击试验
双85试验
低气压试验
盐雾腐化试验
冷凝水试验
IP防护试验
IP防尘试验
IP防水试验(全系列)
浸水试验
机械情况试验
振动试验
攻击试验
碰撞试验
跌落试验
抗压试验
拉力试验
综合情况试验
三综合试验(温度+湿度+振动试验)
攻击/碰撞试验
纸箱堆码试验
物理性能试验
力学
质料测试
耐磨试验
划痕试验
插拔试验
弯折试验
色牢度试验
防火/燃烧试验
摇摆试验
按键寿命试验
硬度试验
落锤攻击/摆锤攻击试验
拉伸强试验
安规和电性能
安规试验
温升试验
耐压试验
绝缘电阻试验
介电强度试验
接触电阻试验
外貌电阻率试验
接地电阻试验
电磁兼容
EMI(电磁滋扰)
EMS(电磁抗扰度)
身分剖析
化学态剖析
结构剖析
有机物剖析
有机身分剖析
失效剖析
金相剖析
金属身分剖析
金相剖析
化学剖析
RoHS
元素身分剖析
X-Ray
仪器计量
几何量
热工
力学
电磁学计量
无线电
时间频率
振动
声学
光学
理化
环试设备咨询
恒温恒湿试验箱
冷热攻击试验箱
步入式温湿度试验箱
快速温度变革湿热试验箱
盐雾试验机
HAST试验箱
光老化试验箱
防水试验箱
防尘试验箱
效劳领域
电子电工
军工装备
医用电器
汽车电子
光通讯电子
航空电子
金属质料
行业应用
客户案例
相助同伴
效劳优势
新闻中心
公司新闻
技术原稿
检测标准
联系AG旗舰厅官网
联系方法
加入我们
首页
关于AG旗舰厅官网
产品中心
气候情况试验
机械情况试验
物理性能试验
安规和电性能
身分剖析
仪器计量
设备咨询
效劳领域
电子电工
军工装备
医用电器
汽车电子
光通讯电子
航空电子
金属质料
行业应用
客户案例
相助同伴
效劳优势
新闻中心
公司新闻
技术原稿
检测标准
联系AG旗舰厅官网
027-81526660
新闻资讯
质量为本· 精益求精
首 页
>
新闻中心
>
技术原稿
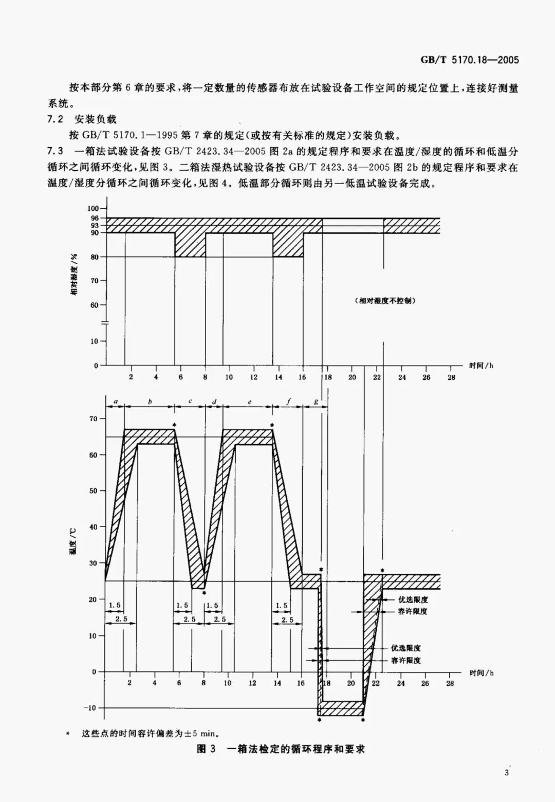
GB/T 5170.18—2005 电工电子产品情况试验装备基本参数鉴定要领 温度/湿度组合循环试验设备
作者:
宣布日期:2025-04-29
泰美科情况仪器
情况检测仪器的技术咨询;电子测试仪器设备的研发、生产、销售、技术咨询、装置、维修及租赁
96篇原创内容
民众号
温湿度试验
标准 · 目录
上一篇
GB/T 2424.7—2006 电工电子产品情况试验 试验A和B(带负载)用温度试验箱的丈量
下一篇
GJB 150.3A—2009 军用装备试验箱情况试验要领 第3部分:高温试验
阅读
12
上一篇:
气候情况试验包括哪些类型?
下一篇:
低温攻击试验应用领域及注意事项
文章推荐
电子产品做崎岖温试验要领有哪些?
电子产品做崎岖温试验的流程
灯具如何做冷热攻击试验?
GB / T 2423.10电工电子产品的正弦振动试验
首页
效劳项目
电话咨询
在线咨询
新增检测项目
冰水攻击试验
车灯复合零气试验
报告盘问
在线咨询
微信咨询
TOP
点
击
关
闭
点
击
打
开
网站地图